01导读
近日,华东师范大学重庆研究院曾和平教授与闫明研究员团队在双光梳光谱领域取得进展。研究团队提出了一种量子关联增强双光梳光谱(QC-DCS)技术。该技术利用关联光梳的强度差压缩,突破了散粒噪声瓶颈,与频率上转换探测技术结合,实现中红外量子增强的分子指纹谱测量,在精密光谱、痕量分析、红外遥感、燃烧诊断等前沿领域有广阔的应用前景。
研究成果以“Quantum correlation-enhanced dual-comb spectroscopy”为题,于2025年8月1日发表于Light: Science & Applications。

图1:Light: Science & Applications 刊发曾和平教授与闫明研究员团队研究成果
02研究背景
双光梳光谱技术(DCS),利用两台梳齿间距微小差别的光梳,在单点探测器上进行光外差拍频探测,将光谱信息映射到射频域,在无需机械扫描或色散元件的情况下,实现宽带分子指纹谱的快速、高分辨测量。然而,经典的DCS受相干态光梳量子噪声影响,在弱信号探测中,面临信噪比与灵敏度极限的困境。以压缩态和纠缠态等量子光源为基础的精密测量技术在突破经典噪声极限方面展现了巨大潜力,已被成功应用于引力波探测、生物成像等前沿领域。然而,量子光梳与DCS的融合仍面临挑战。如何在DCS测量中保持关联光梳的量子特性是亟待解决的问题。
为应对这一挑战,研究团队提出量子关联增强的双光梳(QC-DCS)技术,通过一对孪生关联光梳间的相对强度差噪声压缩,抑制了DCS中的散粒噪声;进一步结合频率上转换探测技术,成功突破了光梳光谱测量的散粒噪声瓶颈,实现了量子增强的中红外光梳光谱,信噪比超越经典极限2 dB,提高成谱速度2.6倍,为痕量气体检测、精密计量和化学分析提供了巨大潜力。
03研究创新点
1. 利用量子关联光梳,突破经典噪声极限,提高探测灵敏
论文技术采用量子关联的双梳结构(图2):其中一梳作为本地振荡器,用于放大携带分子指纹特征的微弱信号梳;另一梳用于平衡抑制散粒噪声。该方案展现了两大技术优势:(1)适用于强吸收或强衰减条件下的光谱测量;(2)可兼容腔增强、腔衰荡、多通腔、空芯光纤等增强型光谱技术。

图2: 量子关联增强双光梳技术概念图
2. 结合频率上转换探测技术,实现中红外量子增强分子指纹谱测量
论文技术利用非线性周期极化铌酸锂晶体(PPLN)作为频率上转换器件和合束器,同时解决了两个问题:(1)中红外探测器件灵敏度与带宽有限的问题;(2)普通合束器的合束比或损耗对量子特性的影响。该方案既体现了光梳光谱在宽谱带与高分辨测量中的优势,又在最大程度上保持了关联光梳的量子特性。
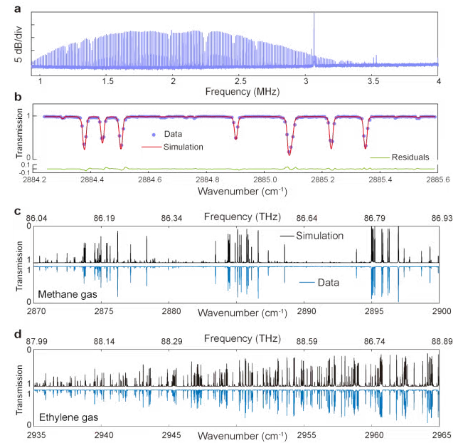
图3中频谱数据表明,该技术可在1-4 MHz带宽内,有效抑制散粒噪声背景,平均噪声抑制比为2 dB,在2MHz处可达2.7 dB。这意味着在相同信噪比的情况下,量子增强技术可以缩短测量时间或提升光谱测量速度2.6倍。目前,量子增强效果主要受限于探测器的量子效率(84%)。采用量子效率98%的探测器,将有望实现6.5 dB的噪声抑制。

图3: 量子关联增强的双光梳的实验装置与表征
3. 宽谱带高分辨中红外分子指纹谱测量
该技术利用电光梳的可调谐特性,成功实现了宽带中红外光谱测量:光谱范围2870-2965 cm-1(86.04 - 88.89THz),谱宽接近100 cm-1或3 THz,覆盖了甲烷、乙炔等碳氢化合物的基带振动指纹谱线(图4)。此外,该技术采用电光合成与双光梳拍频探测技术,可以实现对超200根频率谱线的一次性同时测量,测量光谱的分辨率可达7.5 pm,梳齿中心频率的不确定度可溯源至超窄线宽连续激光器与氢钟。

图4: 量子关联增强的宽带中红外光谱测量结果
04总结与展望
本研究创新提出量子关联双光梳光谱技术,突破了传统双光梳光谱技术的散粒噪声极限,信噪比提升2 dB。研究结合频率上转换技术,在3 μm分子指纹谱区域,实现了分辨率为7.5 pm的高分辨率分子光谱测量。成果在量子精密测量、分子指纹谱、燃烧场动力学分析、环境监测、医学诊断等领域具有巨大的应用前景。
曾和平教授与闫明研究员团队长期致力高分辨分子指纹光谱与精密测量研究,先后发展了石英增强的双光梳光声光谱[Photoacoustics 28, 100403 (2022)]、超高速双光梳相干拉曼光谱[ACS Photonics 10, 2964-2971 (2023)]、腔光力增强双光梳光谱[Nature Comm. 14, 5037 (2023)]、频率上转换中红外时间拉伸光谱技术[Laser Photon. Rev. 18, 2300630 (2024)]、飞秒光梳时域双目视觉3D成像[Nature Comm. 16, 6839 (2025)]等若干新方法与新技术。相关工作得到了科技部、基金委、上海市、重庆市与华东师大的资助。
论文链接:
https://www.nature.com/articles/s41377-025-01891-1